Joystick Node

De Wiki LOGre
Aller à la navigation Aller à la recherche

Projet réalisé par fma38.

Projet abouti

Joystick Node 1.jpg

Présentation

Pour piloter mon hexapode et BB-8, j'ai développé une télécommande intelligente, qui embarque 2 joysticks 3 axes, un écran, un pad de navigation, une IMU, et des boutons divers.

Mais câbler tout ce petit monde fait vite un tas de filasse immonde. Comme l'écran, le pad et l'IMU sont en I²C, j'ai développé un petit circuit qui se visse à l'arrière des joysticks et se connecte en I²C également (avec chaînage prévu).

Pour ça, j'ai repris le travail fait sur le Servo Node, utilisé le même chip (ATtiny 841), et une grosse partie du code.

Une fois le joystick connecté, le circuit dispose d'une entrée ADC et de 3 I/O libres, pouvant être utilisés pour lire d'autres potars/boutons.

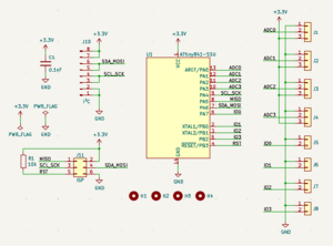
Électronique

Le projet Kicad peut être téléchargé depuis le dépôt Framagit

Joystick Node 1.png Joystick Node 2.png

Logiciel

Le code est écrit directement avec avr-libc, ce qui permet beaucoup plus de souplesse qu'en utilisant les librairies Arduino. Par contre, faut se bouffer de la datasheet :o/

Il peut être téléchargé depuis le dépôt Framagit

Liens