BikeFlashLight

De Wiki LOGre
Aller à la navigation Aller à la recherche


Projet BikeFlashLight

Made by Texane.

Summary

  • turn a standard bike light into 9v battery powered bike flash light
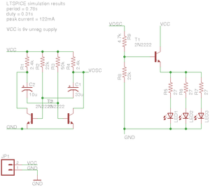
  • schematics, pictures and video available here:

https://github.com/texane/bike_light

  • pictures:
Bike flash light 1341.jpg
Bike flash light 1344.jpg
Bike flash light 1354.jpg
Schematics.png